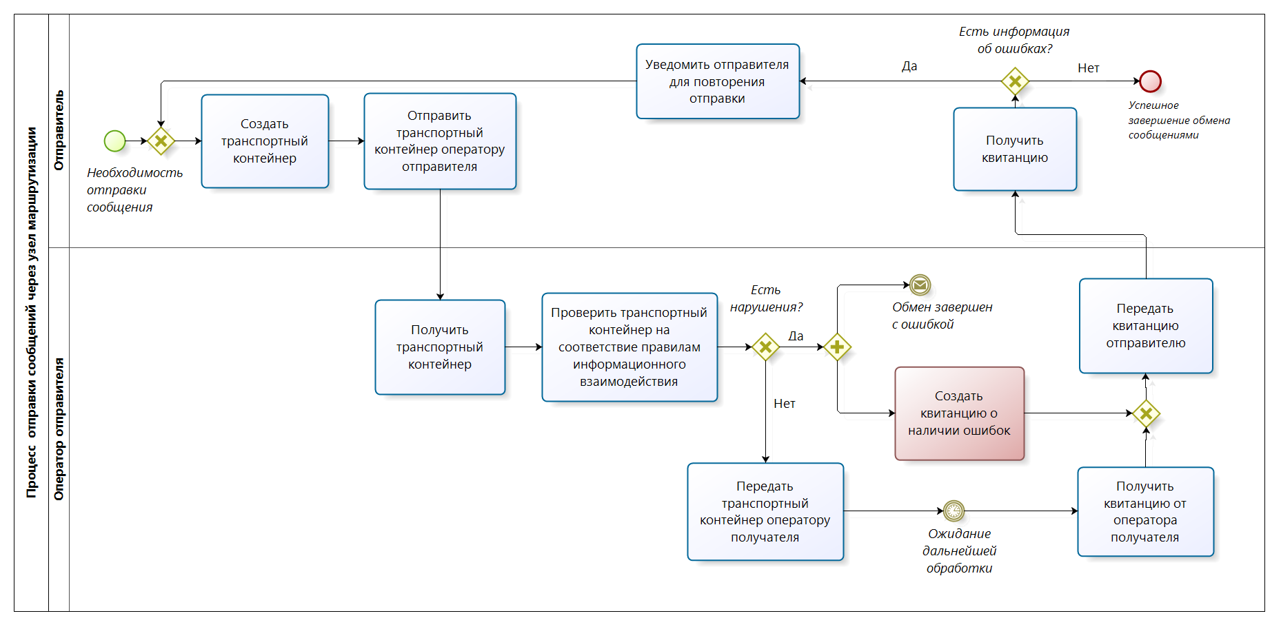
2.2.1 Взаимодействие участников при отправке сообщений
Для отправки сообщения на узле отправителя создается транспортный контейнер документа (с помощью совместимой СЭД с учетом всех требований к его содержимому и форматам передаваемых данных), который передается в шлюз.
Подключенный оператор отправителя получает из шлюза транспортный контейнер для дальнейшей маршрутизации, проверяет его на соблюдение требований и определяет возможность передачи указанному получателю. При выявлении нарушений оператор отправителя создает квитанцию, в которой указываются причины невозможности передачи сообщения, и завершает процедуру обмена сообщениями между участниками информационного взаимодействия с признаком ошибки. Квитанция передается отправителю, который получает информацию об ошибках.
Если нарушения отсутствуют, оператор отправителя передает транспортный контейнер оператору получателя и ожидает результатов обработки сообщения получателем.
В квитанции, полученной оператором отправителя от оператора получателя, может содержаться следующая информация:
- сообщение не получено получателем в связи с истечением срока доставки;
- в сообщении содержатся ошибки;
- сообщение успешно доставлено.
Оператор отправителя передает квитанцию отправителю. Отправитель, согласно полученной информации, выполняет следующие действия:
- повторяет отправку сообщения, если сообщение не доставлено в связи с истечением заданного срока доставки (1 час);
- устраняет обнаруженные ошибки и повторяет отправку сообщения;
- завершает процедуру обмена сообщениями, если в квитанции содержится информация об успешной доставке сообщения, в котором нет ошибок.
Схема процесса информационного взаимодействия участников с использованием УС и УМ в ходе отправки сообщений приведена на Рисунок 2.1.

Рисунок 2.1 . Схема процесса информационного взаимодействия участников в ходе отправки сообщений
Условные обозначения, используемые на схеме, приведены в разделе Приложение В.