2.2.2 Взаимодействие участников при получении сообщений
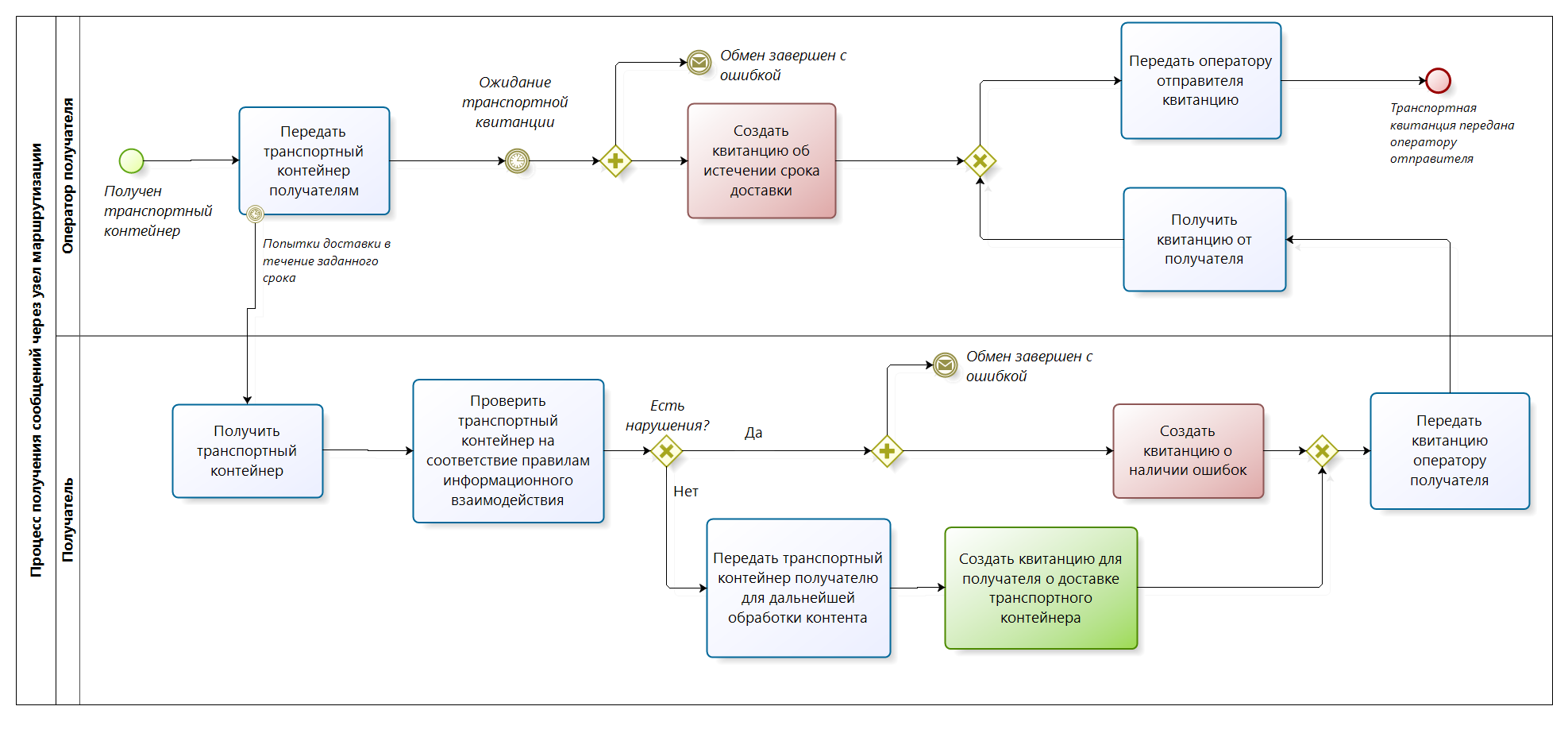
При получении транспортного контейнера оператор получателя в течение заданного срока осуществляет попытки доставки сообщения получателям и ожидает получение транспортной квитанции об успешной доставке.
Если в течение заданного срока транспортная квитанция об успешной доставке не получена, оператор получателя прекращает попытки доставки, создает квитанцию об истечении срока доставки и завершает обмен между участниками информационного взаимодействия с признаком ошибки. Квитанция с уведомлением об истечении срока доставки передается оператору отправителя, который, в свою очередь, передает ее соответствующему отправителю. Отправитель получает из транспортной квитанции информацию о том, что его сообщение не дошло до получателя.
В случае успешной попытки доставки получатель после получения транспортного контейнера проверяет его на целостность, отсутствие вредоносных программ, соблюдение требований к форматам данных и наличие других ограничений.
В случае выявления нарушений получатель создает квитанцию с указанием ошибок, завершает процедуру обмена сообщениями с признаком ошибки и передает квитанцию оператору получателя. Оператор получателя, в свою очередь, передает квитанцию с указанием выявленных ошибок оператору отправителя, а тот – отправителю транспортного контейнера. Отправитель из квитанции получает информацию об ошибках.
Если нарушения не обнаружены, получатель создает квитанцию об успешной доставке сообщения. Важно, чтобы квитанция об успешности доставки была сформирована в требуемые сроки. Квитанция с уведомлением об успешной доставке последовательно передается оператору получателя, затем оператору отправителя, затем отправителю.
Схема процесса информационного взаимодействия участников с использованием УС и УМ в ходе получения сообщений приведена на Рисунок 2.2.

Рисунок 2.2 . Схема процесса информационного взаимодействия участников в ходе получения сообщений
Условные обозначения, используемые в схеме, приведены в разделе Приложение В.